广东省发展和改革委员会 中共广东省委宣传部关于公布2025年“粤信杯”优秀诚信微视频和诚信案例的通知 粤发改信用函〔2026〕52号 省有关单位,中直驻粤有关单位,各地级以上市党委宣传部、社会信用主管部门: 为全面贯彻党的二十大和二十届历次全会精神,大力弘扬诚信文化,省发展改革委、省委宣传部联合开展了“粤信杯”诚信微视频和诚信案例征集活动。本次征集活动分为诚信微视频(包括剧情、纪实、动画3类)、诚信案例两大项目4个类别,共收到全省各地各部门报送的微视频250个和案例261个。最终确定优秀诚信案例30个,剧情类、纪实类、动画类优秀视频各15个,现予以公布(详见附件)。 优秀案例及微视频将择机在省内主流媒体、新媒体以及各类公益宣传平台推送。请各地各部门加大诚信建设宣传,持续营造崇尚诚信、践行诚信的良好社会氛围。 附件:2025年“粤信杯”优秀诚信微视频和诚信案例 广东省发展和改革委员会 中共广东省委宣传部 2026年1月7日
附件 2025年“粤信杯”优秀诚信微视频和诚信案例
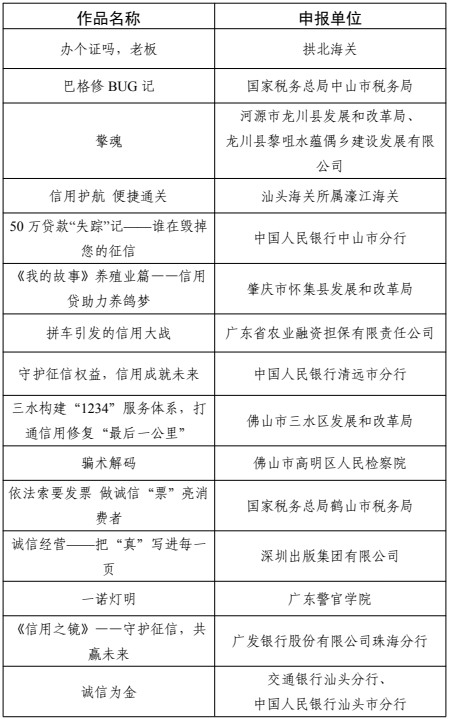
一、诚信微视频 (一)剧情类
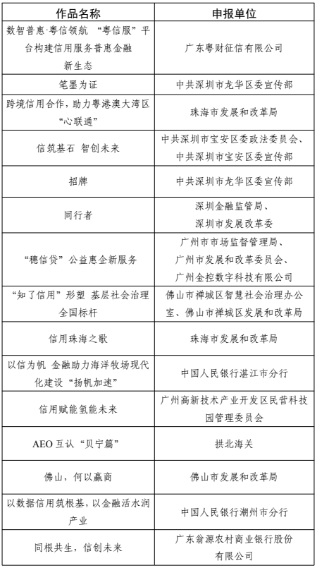
(二)纪实类
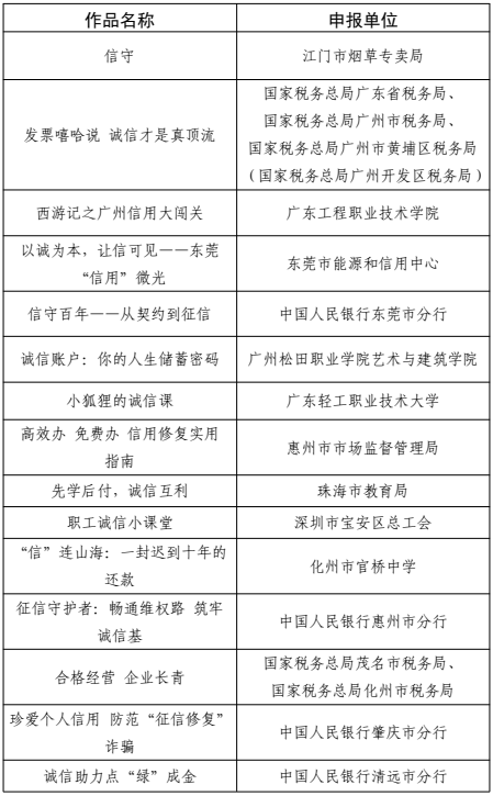
(三)动画类
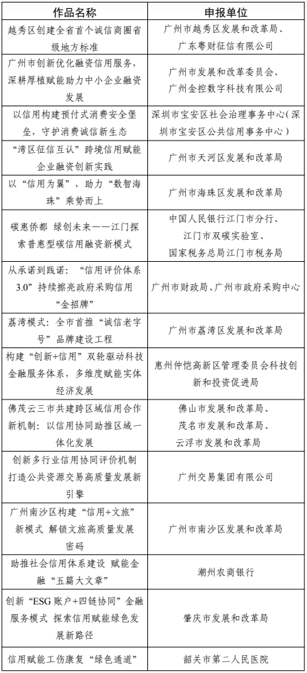
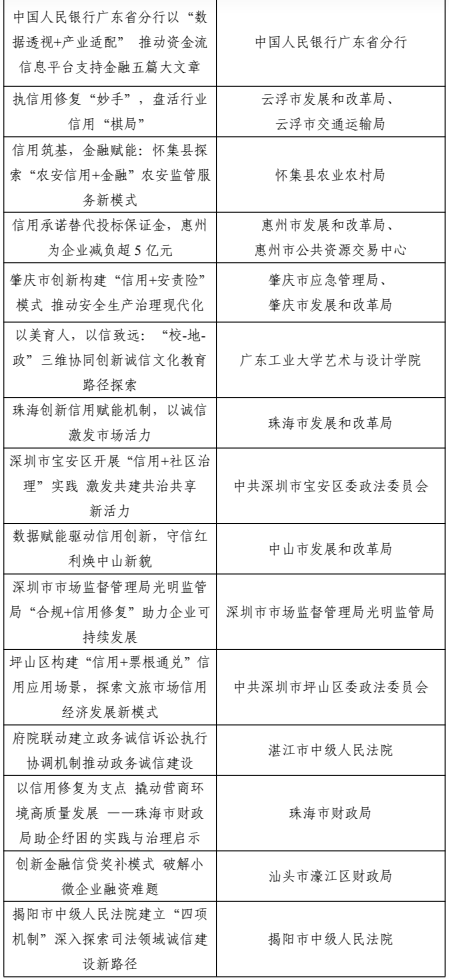
二、诚信案例
